How the XGS-PON OLT Stick SFP+ Module Optimizes Your PON Network ?
written by Asterfuison
Table of Contents
Introduction
Asterfusion previously introduced the GPON Campus Solution(More about Asterfusion’s GPON Campus Solution). Since its launch, the solution has been tested and validated across North America, Europe, and Africa, showing strong performance results.
By replacing traditional OLT devices with the compact and lightweight OLT Stick module form factor, deployment efficiency has been significantly improved — while also reducing the initial equipment investment by approximately 58%.
Now, the Asterfusion GPON Campus Solution has been further upgraded: the XGS-PON OLT Stick SFP+ is officially available. It enhances the network rate from GPON’s asymmetric mode (2.5G/1.25G) to a symmetric 10G for both upstream and downstream, laying a solid foundation for high-density wireless, Wi-Fi 7, and multi-service converged campus networks.
If you are not yet familiar with PON technologies, we recommend starting with What is PON and GPON ?
To better understand our GPON Campus Solution and XGS-PON OLT Stick SFP+, let’s first review the basics of GPON, XG-PON, and XGS-PON.
Ⅰ. GPON vs XG-PON vs XGS-PON
In simple terms, GPON is a type of Passive Optical Network (PON) access technology based on the ITU-T G.984 standard, offering 1.25 Gbps upstream and 2.5 Gbps downstream bandwidth. Because this asymmetric architecture features a relatively low upstream rate, components such as transmit lasers in ONUs are less expensive, resulting in a lower overall equipment cost.
However, as bandwidth demands continue to grow, 10G-class technologies such as XG-PON and XGS-PON technology have emerged.
- XG-PON provides 2.5 Gbps upstream and 10 Gbps downstream bandwidth, following an asymmetric design.
- XGS-PON, by contrast, delivers 10 Gbps symmetric rates in both directions and maintains backward compatibility with GPON and XG-PON systems.
In short, XGS-PON is the symmetric evolution of XG-PON, offering 10 Gbps for both upstream and downstream while supporting interoperability with existing GPON/XG-PON ONU devices.
The following table provides a clearer comparison:
| PON Type | Standard | Symmetry | Upstream | Downstream | Supported ONU Type | Typical Application Scenarios |
| GPON | ITU-T G.984 | Asymmetric | 1.25 Gbps | 2.5 Gbps | GPON ONU | Balanced FTTH deployments |
| XG-PON | ITU-T G.987 | Asymmetric | 2.5 Gbps | 10 Gbps | XG-PON ONU | IPTV, high downstream traffic services |
| XGS-PON | ITU-T G.9807.1 | Symmetric | 10 Gbps | 10 Gbps | GPON ONU, XG-PON ONU (natively supported), XGS-PON ONU (Combo PON) | Cloud services, 8K video, symmetric enterprise connectivity |
If you would like to learn more about PON technologies, you can refer to the following article: Ultimate Guide to PON Technologies
Ⅱ. How XGS-PON OLT Stick SFP + Works
Asterfusion replaces traditional OLT devices with the OLT Stick, enabling seamless conversion from Ethernet to a PON network. The XGS-PON OLT Stick uses an SFP+ module design, integrating bidirectional optical transceivers with the XGS-PON MAC functions, meeting the high upstream bandwidth requirements of Wi-Fi 7 deployments.
When the XGS-PON OLT SFP+ is inserted into a switch’s optical port like a standard SFP module, the port immediately gains OLT functionality, converting the Ethernet optical port into a PON OLT interface compliant with the XGS-PON standard.

In the downstream direction, optical signals pass through the ODN (Optical Distribution Network) and are split to connect multiple ONUs or optical APs, where registration, automatic bandwidth allocation, and data forwarding are performed.
In the upstream direction, traffic from the ONUs is converted back into Ethernet signals by the XGS-PON OLT Stick and aggregated into the switch for further processing.

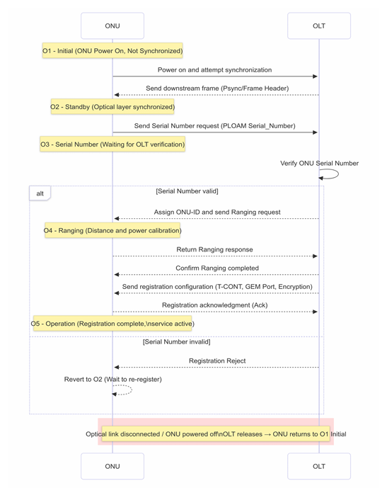
During this process, the ONU registers with the OLT Stick, which marks the starting point of network access in the PON. This ensures that each terminal device can join the network smoothly and securely.
When powered on, the ONU sends a registration request; the OLT Stick then authenticates the ONU, assigns a unique identifier, and completes configuration delivery and confirmation. After this process, the ONU can operate normally, enabling bidirectional communication between end-user devices (such as computers or smartphones) and the PON network.

Ⅲ. Benefits of Asterfusion XGS-PON OLT Stick SFP+
After reviewing the technical principles above, let’s examine the key benefits of the Asterfusion XGS-PON OLT Stick SFP+. From a network architecture perspective, the main advantage is its simplicity and openness:
1. Plug-and-Play Upgrade, No Complex Deployment
Upgrading from GPON to XGS-PON requires only replacing the optical module, without the need for a full OLT chassis or additional rack space.
2. Cost Savings: Reduced CAPEX and OPEX
- CAPEX: Leverages existing standard switches, eliminating the need for dedicated OLT devices.
- OPEX: Reduces space, power, and cooling requirements; an SFP module occupies far less space and consumes significantly less power than a full OLT chassis.
3. Investment Protection and Compatibility
Using the XGS-PON OLT Stick allows zero-impact upgrades to the existing network, as existing ONUs can be reused. Additional upgrades can be deployed gradually as budget allows.
4. Fewer Failure Points, More Efficient Maintenance
By removing the need to troubleshoot full OLT devices and multiple fiber hops, fault detection and recovery time is significantly reduced. The simplicity of the plug-and-play module also minimizes labor requirements during upgrades.
5. Future-Proof 10G Access
Symmetric 10 Gbps bandwidth supports 5–10 years of business growth, including full enterprise cloud adoption, 8K video conferencing, and metaverse collaboration, avoiding repeated short-term network upgrades due to insufficient bandwidth.
Ⅳ. Deployment Scenarios for XGS-PON OLT Stick SFP+

In this deployment scenario:
- Core and Aggregation Layer: CX308P series Spine switches provide 40G/100G high-speed interconnects.
- Access Layer: CX206P series Leaf switches are equipped with XGS-PON OLT Stick modules, delivering fiber downstream with a split ratio of up to 1:128, allowing flexible connectivity for a large number of Wi-Fi 7 GPON APs.
- Network Management: The Asteria Fabric Controller provides unified orchestration and monitoring, building a fully optical, symmetric, and programmable architecture from core to edge, supporting high-density wireless and multi-service convergence over a stable 10G network.
Key advantages of this architecture include:
1. Fully optical backbone, unified architecture:
Spine-Leaf structure is deeply integrated with XGS-PON access, achieving end-to-end optical connectivity, simplifying network layers and management.
2. Flexible, scalable deployment:
Each Leaf node can independently expand OLT Stick modules and split links, adapting to campus, building, or multi-zone environments.
For example, a Leaf switch CX206P-24S-M deployed in a building with a single downstream port combined with a 1:128 split ratio can cover 128 Wi-Fi 7 APs. Multiple Leaf nodes can be deployed across buildings or zones, allowing incremental expansion without large-scale network redesign.
3. High-speed aggregation, zero bottleneck interconnect:
Spine layer supports 40G/100G links to handle concurrent high-bandwidth applications such as Wi-Fi 7, XR, and video services.
4. Energy-efficient, cost-saving deployment:
Replacing traditional OLT chassis plus PoE switches with “switch + OLT Stick” reduces equipment count, rack space, and overall power consumption, eliminating the need for dedicated power and cooling for OLT chassis.
5. Centralized management, intelligent visibility:
The openWiFi Controller enables full network topology planning, configuration, and monitoring.
With Asterfusion XGS-PON OLT Stick SFP+, your campus network evolves from GPON to a fully optical, symmetric 10G-ready infrastructure — simple, scalable, and future-proof.
Ⅴ. FAQs
1. Where can I find the specifications of the XGS-PON OLT Stick SFP+, and what does each parameter represents ?
Here is a breakdown of typical XGS-PON OLT Stick SFP+ features and what each parameter represents:
| Feature / Parameter | Core Benefit |
| SFP+ MSA compliant | Compatible with all switches, servers, and other devices that support the SFP+ MSA standard. XGS-PON OLT Stick can be inserted into switches of any brand without replacing the entire chassis. |
| Compliant with ITU-T G.9807.1 | Interoperable with any ONU or optical splitter that meets the standard, avoiding vendor lock-in. |
| Up to 20 km transmission | Supports long-distance coverage without additional optical repeaters, reducing equipment and cabling costs. |
| 28 dB link budget | Strong tolerance for optical signal attenuation, suitable for aging fibers, multiple splitters, and complex transmission environments. |
| SC/UPC Simplex connector | Simplifies single-fiber cabling; plug-and-play interface makes installation and maintenance easy. |
| Tx Output Power: 5–8 dBm | Strong optical signal against interference, with transmission distance margin for various environments. |
| Rx Sensitivity: –27 dBm | Capable of receiving very weak optical signals, preventing packet loss or delays at the far end of the network. |
| Operating Case Temperature: 0° C to +70° C | Reliable operation in both high- and low-temperature environments. |
| Optical Splitter Ratio: 1:128 | High per-port capacity reduces the number of required switch ports, lowering equipment investment. |
2. Is XGS-PON backward compatible with GPON?
Yes.
XGS-PON is designed to be backward compatible with GPON and XG-PON systems.
3. Are PON and GPON the same ?
Not exactly.
PON (Passive Optical Network) is a general term that refers to a point-to-multipoint optical fiber network that uses passive splitters to deliver data from an OLT (Optical Line Terminal) to multiple ONUs (Optical Network Units). GPON (Gigabit PON) is one specific type of PON technology standardized by ITU-T G.984, providing 2.5 Gbps downstream and 1.25 Gbps upstream speeds. So, GPON is a subset of PON technologies.
4. What is the difference between XGS-PON and XG-PON ?
The key difference lies in symmetry of bandwidth:
XGS-PON (ITU-T G.9807.1) offers 10 Gbps symmetric bandwidth for both upstream and downstream, making it ideal for enterprise, cloud, and Wi-Fi 7 high-bandwidth applications. In short, XGS-PON is the symmetric evolution of XG-PON.
XG-PON (ITU-T G.987) provides 10 Gbps downstream and 2.5 Gbps upstream — an asymmetric architecture.
5. What is the purpose of an OLT ?
An OLT (Optical Line Terminal) serves as the central control unit in a PON network. It manages communication between the service provider’s core network and multiple ONUs on the user side. The OLT is responsible for:
- Registering and authenticating ONUs
- Allocating bandwidth dynamically (DBA)
- Managing upstream/downstream traffic scheduling
- Aggregating user traffic into Ethernet for uplink transmission
In Asterfusion’s solution, the XGS-PON OLT Stick miniaturizes all these functions into a compact SFP+ module that can be directly plugged into a switch.
6. What is the purpose of an ONU ?
An ONU (Optical Network Unit), also called ONT (Optical Network Terminal), is located on the user side of the PON network. It connects to the OLT via optical fiber through the ODN (Optical Distribution Network). The ONU’s main functions include:
- Receiving downstream optical signals and converting them into Ethernet for local devices
- Sending upstream data from end devices back to the OLT
- Participating in registration and bandwidth allocation
Essentially, it’s the bridge between the optical network and end-user equipment.

Contact US !
- To receive timely and relevant information from Asterfusion, sign up at AsterNOS Community Portal
- To submit a case, visit Support Portal.
- To find user manuals for a specific command or scenario, access AsterNOS Documentation
- To find a product or product family, visit Asterfusion-cloudswit.ch .
- To contact Sales, Send E-Mail to bd@cloudswit.ch

